[Git] GitFlow | ๋ธ๋์น ํ์ฉ ์ ๋ต
GitFlow๋ฅผ ์ค๋ช ํ๊ธฐ์ ์์ ๋ธ๋์น ํ์ฉ ์ ๋ต ์ข ๋ฅ์ ๋ํด ๊ฐ๋ตํ ์์๋ณด์.
โถ Git์ ๋ธ๋์น ํ์ฉ ์ ๋ต ๋ชจ๋ธ
- feature ๋ณ branch
- ๊ฐ๋ฐ์๋ณ branch
- ์คํ๋ฆฐํธ ์ฃผ๊ธฐ๋ณ branch
- ์ฌ๋ด ๊ฒ์ฆ ๋จ๊ณ๋ณ branch
- · · ·
- GitFlow
Git์ ๋ธ๋์น ํ์ฉ ์ ๋ต ์ค ํ๋์ธ GitFlow์ ๋ํด ์ดํด๋ณด์.
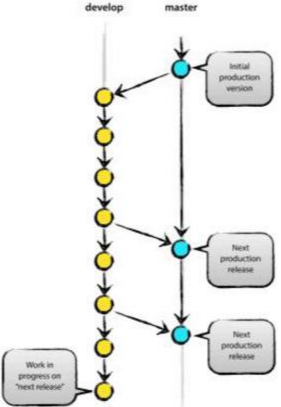
GitFlow ๋ชจ๋ธ์ ๋ค์ฏ๊ฐ์ง ๋ธ๋์น๋ฅผ ํ์ฉํ์ฌ ๋ณ๊ฒฝ์ ์ ๊ด๋ฆฌํ๋ ๋ชจ๋ธ์ด๋ค. ํ๋์ฉ ์์๋ณด์.

master branch
: ์ค์ ๊ณ ๊ฐ์๊ฒ ๋ฆด๋ฆฌ์ฆ ๋๋ ๋ธ๋์น
- ๊ณ ๊ฐ์๊ฒ ์ ๋ฌ ๊ฐ๋ฅํ ์์ค์ ์ปค๋ฐ๋ง ์กด์ฌํด์ผ ํ๋ค.
- ๋ชจ๋ ๋ณ๊ฒฝ์ฌํญ์ ๊ฒฐ๊ตญ master๋ก ์ต์ข ๋ฐ์๋์ด์ผ ํ๋ค.

develop branch
: ๋ค์ ๋ฐฐํฌํ ๊ธฐ๋ฅ์ ๊ฐ๋ฐํ๋ ๋ธ๋์น
- ์ค์ ๊ฐ๋ฐ์ ์ค์ฌ์ด ๋๋ ๋ธ๋์น
- develop ๋ธ๋์น์ ๋ชจ๋ ๊ธฐ๋ฅ์ด ์ถ๊ฐ๋๊ณ , ๋ฒ๊ทธ๊ฐ ์์ ๋๊ณ , ๊ณ ๊ฐ์๊ฒ ๋ฐฐํฌ ๊ฐ๋ฅํ ์์ค์ด ๋๋ฉด develop์ ๋ด์ฉ์ master์ ์ต์ข ๋ฐ์๋์ด์ผ ํ๋ค.
feature branch
: ๊ธฐ๋ฅ์ ๊ฐ๋ฐํ๋ ๋ธ๋์น

- develop ๋ธ๋์น๋ก๋ถํฐ ๋ถ๊ธฐ๋์ด ์ฌ์ฉ๋๋ค. (feature ๋ธ๋์น์ ๋จ์ → ๊ธฐ๋ฅ, ์คํ๋ฆฐํธ ์ฃผ๊ธฐ ๋ฑ)
- ๊ธฐ๋ฅ ๊ฐ๋ฐ์ด ์๋ฃ๋๊ฑฐ๋ ์คํ๋ฆฐํธ ์ฃผ๊ธฐ๊ฐ ์ข ๋ฃ๋๋ฉด develop ๋ธ๋์น๋ก ๋ด์ฉ์ merge ํ ๋ธ๋์น๋ ์ญ์ ๋๋ค.
release branch
: ๋ฐฐํฌ๋ฅผ ์ค๋น(๊ฒ์ฆ, ์ด์ ์์ ๋ฑ)ํ๋ ๋ธ๋์น

- ๋ฐฐํฌ ๊ฐ๋ฅํ ์ํ๊ฐ ๋๋ฉด master ๋ธ๋์น๋ก ๋ณํฉ
- ๊ธฐ๋ฅ ์ ๊ฒ์ ๋ฐ๊ฒฌํ ์ด์์ ๋ํ ์์ ์ฌํญ์ ๋ฐ๋์ develop ๋ธ๋์น์ merge ํด์ผ ํ๋ค.
- ๋ฐฐํฌ ์ค๋น๊ฐ ์๋ฃ๋๋ฉด, ์ต์ข master๋ธ๋์น๋ก ๋ณํฉํ๊ณ tag๋ฅผ ๋ช ์ํด์ผ ํ๋ค. (ex. 1.0)
hotfixs branch
: ๋ฐฐํฌํ ๋ฒ์ ์์ ๊ธด๊ธ ์์ ์ด ํ์ํ ์ฅ์ ๋ฐ ๋ฒ๊ทธ ๋ฐ์์ ๋์ํ๋ ๋ธ๋์น

- master๋ธ๋์น๋ก ๋ถํฐ ๋ถ๊ธฐ๋๋ฉฐ, ์ด์๊ฐ ์์ ๋๋ฉด ์์ ์ฌํญ์ master์ develop ๋ธ๋์น์ ์ต์ข ๋ฐ์๋์ด์ผ ํ๋ค.
์ด๋ ๋ฏ 5๊ฐ์ ๋ธ๋์น๋ ๊ฐ ๋ธ๋์น ๋ณ๋ก ์ฌ์ฉ๋ชฉ์ , ์ฌ์ฉ์์ , ์ฌ์ฉ์ํฉ, ๋ธ๋์น์ ์์ฑ ๋ฐฉ์์ด ๋ค๋ฆ์ ์ ์ ์๋ค.
์ฝ๋ํ๋ ์ Java ์น ๊ฐ๋ฐ ์ฒดํ๋จ ํ๋ ์ค '์ค๋ฌด์๊ฐ ์๋ ค์ฃผ๋ Git ํ์ฉํ ํ๋ก์ ํธ ๊ด๋ฆฌ' ์ด๋ฌ๋ ๊ฐ์๋ฅผ ๋ฃ๊ณ ์์ฑํ์์ต๋๋ค :)
์ฝ๋ํ๋ ์ URL: https://www.codepresso.kr/
ํ๋ฆฌ๋ฏธ์ IT ๊ต์ก ์๋น์ค - ์ฝ๋ํ๋ ์
www.codepresso.kr